烟台海岸带所揭示动物源多肽CATHPb1可“激活”多种抗生素,逆转细菌耐药性
抗生素滥用导致的“超级细菌”泛滥,已成为全球公共卫生的重大威胁。世界卫生组织已将鲍曼不动杆菌、大肠杆菌、铜绿假单胞菌和金黄色葡萄球菌列为四大“关键”耐药细菌。面对这场“无声的大流行”,开发新型抗菌策略迫在眉睫。近日,中国科学院烟台海岸带研究所动物资源与活性成分挖掘利用研究组(王义鹏研究团队)研究发现,前期发现的源自缅甸蟒的抗菌肽CATHPb1(J Med Chem, 2018),可作为高效“抗生素增效剂”,显著提升多种常规抗生素对耐药细菌的疗效,具有逆转耐药性的巨大潜力。
研究人员选取覆盖6类不同抗菌机制的12种常用抗生素(如美罗培南、左氧氟沙星、四环素、多粘菌素B、万古霉素等),系统评估了CATHPb1与之联用的效果。结果显示,CATHPb1与几乎所有测试抗生素的组合,针对鲍曼不动杆菌、大肠杆菌、铜绿假单胞菌、金黄色葡萄球菌这四种主要耐药临床病原体,均表现出协同或相加的抗菌效应。

图1 CATHPb1与抗生素的广谱协同增效效果
不同于传统抗菌肽主要通过破坏细菌细胞膜以增强抗生素渗透的增效作用机制,本研究揭示,CATHPb1在亚抑菌浓度下几乎不破坏耐药细菌的细胞膜,而是通过一套全新的、非膜破坏性的多层面机制实现其广谱增效作用,具体包括:(1)选择性抑制外排泵(核心机制):CATHPb1能选择性抑制主要易化子超家族(MFS)、小多药耐药家族(SMR)、蛋白细菌抗菌化合物外排家族(PACE)的外排泵(而非传统的RND型泵),阻止细菌将抗生素“泵出”胞外,导致抗生素在菌体内累积。(2)诱导活性氧(ROS)生成:与抗生素联用可显著增加细菌内的ROS水平,造成氧化损伤。(3)破坏细胞壁:低浓度下即可削弱细菌细胞壁,与美罗培南等靶向细胞壁的抗生素产生协同破坏。(4)结合细菌DNA:CATHPb1能够进入菌体并与细菌基因组DNA结合,干扰其正常功能。


图2 CATHPb1与抗生素的多层面协同抗菌机制
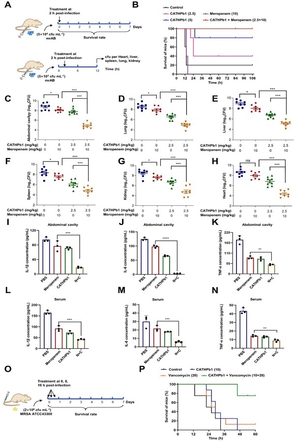
研究人员进一步用耐药菌构建了小鼠腹膜炎模型和菌血症模型,检测了CATHPb1与抗生素联用的体内治疗效果。结果表明,CATHPb1与抗生素联用能够逆转细菌耐药性,显著提高小鼠存活率,降低小鼠不同内脏组织中的细菌载量,有效缓解感染所致的炎症反应。

图3 CATHPb1与抗生素联用的体内抗耐药菌感染效果
该发现为应对严峻的细菌耐药性问题提供了极具前景的新策略。作为一种多功能、广谱的抗生素佐剂原型分子,CATHPb1有望在未来与现有抗生素组成“强力组合拳”,重新赋予“老药”以新生,为治疗多重耐药菌感染带来新的希望。
研究成果以“Broad synergistic effects of an AMP with multiple antibiotics against drug-resistant bacteria via multifaceted mechanisms”为题,发表于《Science China Life Sciences》。论文第一作者为苏州大学博士研究生叶子凡,通讯作者为烟台海岸带所王义鹏研究员和深圳大学附属华南医院医学人工智能研究所付蕾研究员。本研究得到了国家自然科学基金和江苏省社会发展重点研发计划项目的资助。
成果信息:
Zifan Ye, Xia Wang, Zhouye Xu, Taizhong Wang, Juan Wang, Shuangyu Li, Xiangjin Kong, Jingjing Zhang, Xudong Jiao, Lei Fu, Yipeng Wang. 2026. Broad synergistic effects of an AMP with multiple antibiotics against drug-resistant bacteria via multifaceted mechanisms. Science China Life Sciences. https://doi.org/10.1007/s11427-025-3175-9
附件下载: