烟台海岸带所突破水产养殖“弧菌难题”:三功能纳米平台实现致病弧菌“筛-鉴-灭”一站式闭环防控
全球水产养殖业年产值超万亿美元,已成为保障粮食安全与乡村振兴的关键产业。然而,致病性弧菌(如副溶血弧菌、创伤弧菌和溶藻弧菌)引发的病害却如“隐形杀手”,每年导致全球水产养殖损失数十亿元,不仅重创产业链,更可能通过污染水产品威胁人类食品安全——传统检测技术需3-5天完成鉴定,且灭菌环节与检测脱节,往往“检测出结果时,病害已扩散”,现场应急防控陷入“慢半拍”困境。针对这一行业痛点,中国科学院烟台海岸带研究所海岸带生态环境监测与健康研究组(陈令新研究团队)取得了关键突破。团队核心成员吴宜轩博士等创新研发出边缘卫星金银纳米颗粒(ES-AuAgNPs),该材料集银金合金基底、边缘“卫星”结构与抗菌成分为一体,首次在同一平台上同步实现“快速筛查、精准鉴定、高效灭活”三大功能,构建起一套针对致病弧菌的“链条式解决方案”,为水产养殖现场提供了“即查即办”的应急处置新工具。
突破一:一步合成“全能纳米材料”,破解多功能协同难题。长期以来,多功能纳米材料的研发面临“两难困境”:合成过程要么步骤繁琐(需5-8 步)、成本高昂,要么不同功能相互干扰(如抗菌性强则检测灵敏度下降)。团队另辟蹊径,以纳米银为基底,利用单宁酸配体的强还原性与聚乙烯吡咯烷酮的晶面调控作用,一步直接合成 ES-AuAgNPs。该创新不仅将合成周期从传统的数天缩短至数小时,更实现了“三重关键功能”的均衡协同:1)显色筛查功能:材料具备类过氧化物酶活性,可快速触发颜色反应,为现场初筛提供 “肉眼可见” 的信号;2)精准鉴定功能:边缘卫星结构大幅增强表面增强拉曼散射(SERS)效应,能捕捉细菌的 “分子指纹”;3)高效灭菌功能:纳米银的固有杀菌性与表面沉积的抗菌成分形成 “双重杀菌机制”,无需额外添加消毒剂。更关键的是,这款材料在三项性能上均达到领先水平:与多种纳米材料相比,其类过氧化物酶活性提升5倍,表面增强拉曼散射(SERS)信号强度提升100倍,抗菌效率提升10倍——为后续构建一体化平台筑牢了“材料基石”。
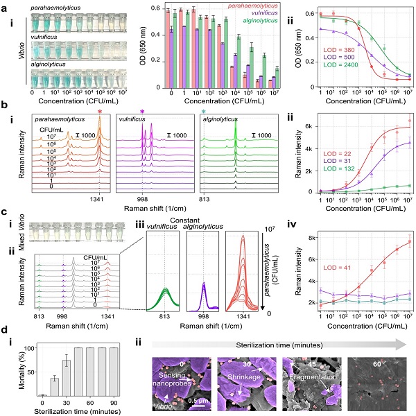
突破二:“筛-鉴-灭”无缝衔接,打造47分钟防控闭环。基于 ES-AuAgNPs 的多功能特性,构建的集成平台彻底颠覆了“检测归检测、灭菌归灭菌”的传统流程,实现从“识别”到“清除”的无缝衔接:1)2分钟初筛:现场应急“快人一步”。水产养殖现场最需“争分夺秒”——平台利用材料的类过氧化物酶活性,将目标弧菌捕获后,2分钟内即可让溶液呈现肉眼可见的颜色变化(阴性为蓝色,阳性为无色)。相比传统实验室检测需等待数小时的“滞后性”,这一速度可让养殖户在鱼苗发病初期就锁定风险池,为后续精准处置争取关键时间;2)高灵敏鉴定:50 CFU/mL 精准分型,杜绝 “错判漏判”。若初筛呈阳性,平台可直接启动 SERS 鉴定流程。借助材料强大的信号放大能力,结合不同致病菌与报告分子结合产生的“独特指纹图谱”,平台能同步区分副溶血弧菌、创伤弧菌和溶藻弧菌三种高危弧菌,且检测灵敏度低至50 CFU/mL(即每毫升样品中50个菌落就能被检出)——这一指标接近“金标准”PCR检测,并远超胶体金试纸条,为“靶向防控”提供精准依据,避免盲目使用抗生素导致的耐药性问题;3)45分钟原位灭活:零转移零污染,切断传播链。传统流程中,检测后的阳性样品需转移至灭菌设备,过程中易造成二次污染。而该平台在鉴定完成后,无需任何样品转移或额外操作,直接激活 ES-AuAgNPs 的杀菌性能,45分钟内即可实现100% 灭菌效率,彻底杜绝“检测后污染扩散”的风险,真正完成“从发现风险到清除风险”的闭环。

图1.ES-AuAgNPs的表征数据。(a)合成原理;(b)不同HAuCl4浓度下制备的透射电镜图;(c)扫描电镜图、元素成像图以及三维电场模拟图。

图2.ES-AuAgNPs的多性能评估:(a)与多种常见的等离子纳米材料进行性能PK;(b)类过氧化氢酶性能评估;(c)SERS性能评估;(d)杀菌性能评估;(e)稳定性评估。

图3.弧菌“筛-鉴-灭”一体化平台的构建。(a)组件;(b)一体化流程;(c)分析原理。

图4.弧菌“筛-鉴-灭”一体化平台的三功能评估。(a)基于类过氧化氢酶的显色筛选功能;(b和c)基于SERS的鉴别功能;(d)基于纳米银的灭菌功能。
该项研究精妙诠释了如何通过精巧简约的纳米材料设计,创制出多功能集成纳米材料,进而破解实际应用中的复杂难题。其价值不仅在于为水产养殖病害防控提供了极具竞争力的新型技术支撑,更在跨学科领域为材料创新与生物传感技术的深度融合树立了卓越范例。“筛-鉴-灭”一体化平台既实现了技术突破,更直击水产养殖核心需求——从实验室到养殖塘守护水产安全:它规避了传统灭菌中化学消毒剂造成的水体污染,契合水产养殖 “绿色发展” 趋势;同时,通过精准防控弧菌扩散,减少水产品中弧菌残留,有效降低消费者因食用受污染水产品而引发食物中毒的风险。展望未来,伴随技术的持续迭代优化与应用成本的合理管控,这类集成化平台或将发展为应对多种微生物威胁的标准化技术工具,为守护海洋经济发展、保障食品安全及公共卫生安全开拓全新技术路径。
相关研究成果已发表于国际顶尖学术期刊《Advanced Science》。论文第一作者为烟台海岸带所吴宜轩博士,通讯作者为烟台海岸带所陈令新研究员、韩国中央大学Jeabum Choo教授及绍兴大学杨倩博士。研究工作得到中国国家自然科学基金及韩国国家研究基金等项目的资助。
论文信息:
Yixuan Wu,Jiadong Chen,Liyan Bi,Zhiyang Zhang,Xiaoyan Wang,Longwen Fu,Qian Yang,Jaebum Choo,and Lingxin Chen. Multifunctional Edged-Satellite AuAg Nanoparticles-Based Integration Platform for Screening,Validation,and Elimination of Vibrio Bacteria. Advance Science2025,e16240. https://advanced.onlinelibrary.wiley.com/doi/10.1002/advs.202516240
附件下载: